吉林省红十字会依据公益项目实施要求,拟采购3台“AED自动体外除颤仪和壁挂式AED橱柜”,请有意向的产品供应商于2024年3月15日17点00分(北京时间)将响应文件发送至指定邮箱。具体情况如下:
一、项目基本情况
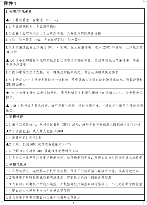
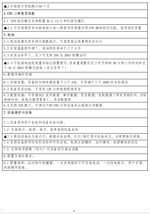
1、应急救护一体机具体参数和外观要求详见附件。
2、预算金额5万元。
3、意向企业需要负责产品的运输、安装、调试以及售后服务。
二、相关资质要求
1、有意向的企业应符合《中华人民共和国政府采购法》第二十二条和《中华人民共和国政府采购法实施条例》第十七条的规定;
2、须为吉林省政采云供应商;
3、具备医疗器械经营资质;
4、意向企业所提供的所有证件均需在有效期内;
5、意向企业所提供产品须符合附件参数要求的参数和外观要求;
6、截止时间:2024年3月15日17时00分(北京时间),过期将不受理;
7、本公告在吉林省红十字会官方网站发布。
三、采购人联系方式
联系人:刘先生 0431-82703226
邮 箱:2277893883@qq.com
地 址:长春市南关区北安路北三胡同196-1号
四、报价方式
报价方式应为 “AED自动体外除颤仪和壁挂式AED橱柜”的合计价格,企业的报价包含设计、运输、安装、调试、相关税费、售后服务。
附件:1、AED自动体外除颤仪和壁挂式AED橱柜的技术要求
吉林省红十字会
2024年3月13日
附件:可下载清晰版查看
附件1.pdf


壁挂式AED橱柜参数:
尺寸≥ 45*35*375px
开门后有声光报警
自带供电电池,可更换
1.5mm冷轧钢板
按照省红十字会要求喷涂
上一篇: 关于面向社会公开征集“红十字公益宣传帆布兜”制作合作单位的公告
下一篇: 吉林省红十字会关于采购“应急救护一体机”的询价公告