审计报告

您现在的位置:首页 - 信息公开 - 组织财务公开 - 审计报告

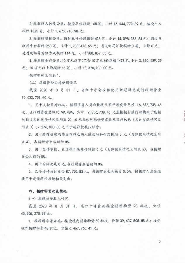
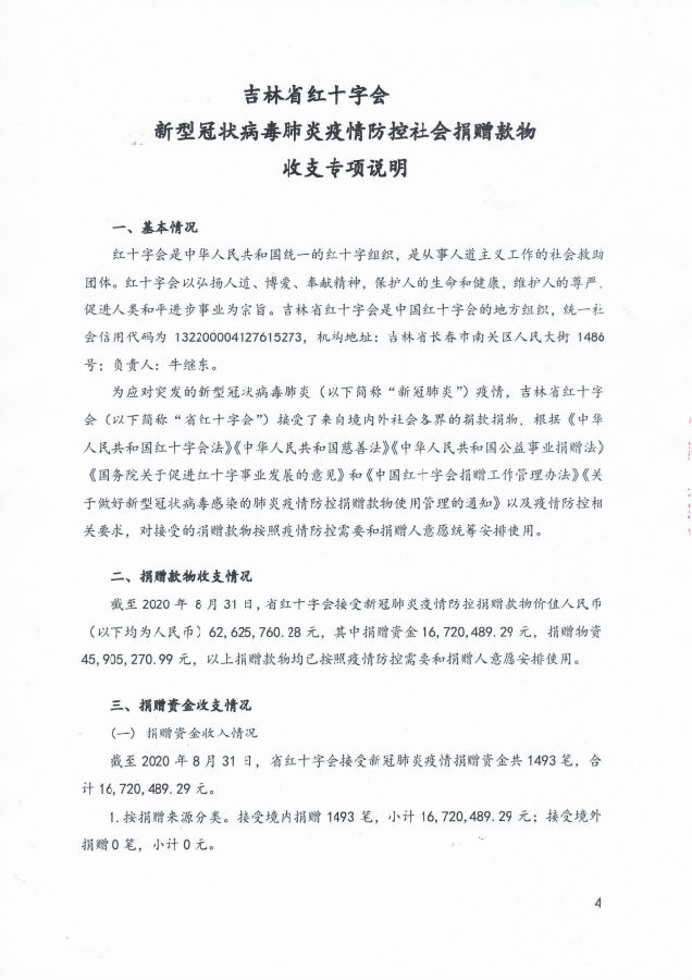
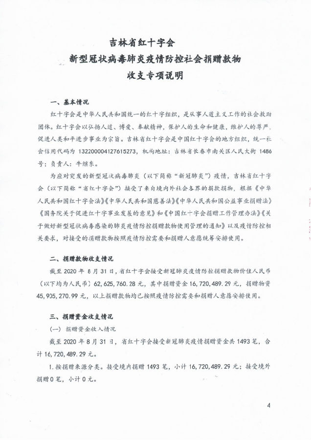
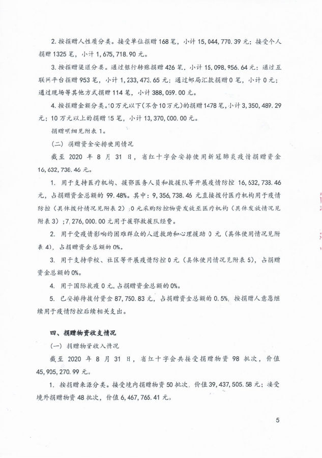
吉林省红十字会新型冠状病毒肺炎疫情防控社会捐赠款物收支情况审计报告

时间: 2026-03-05


吉林省红十字会新型冠状病毒肺炎疫情防控社会捐赠款物收支情况审计报告






详情表格请下载附件:

吉林省红十字会新型冠状病毒肺炎疫情防控社会捐赠款物收支情况审计报告.pdf



上一篇: 吉林省红十字会新型冠状病毒肺炎疫情防控社会捐赠款物收支情况审计报告

下一篇: 吉林省红十字会2019年度财政资金审计报告

(责任编辑: