网站首页
红十字会概况
成立信息
治理信息
联系信息
大事记
业务活动
人道救助
红十字志愿服务与青少年
应急救援信息
应急救护信息
“三献”工作信息
信息公开
制度规范
募捐信息
组织财务公开
红十字会法
项目品牌
资料下载
国际红十字运动
红十字国际委员会
红十字会与红新月会国际联合会
各国红十字会和红新月会
红十字会起源
国际交流
红十字会法
您现在的位置:
首页
-
信息公开
-
红十字会法
红十字博爱周|知识讲堂—红十字标志的正确使用
时间: 2022-05-13
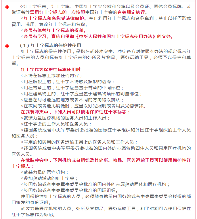
正确使用红十字标志
常见的错用、滥用、滥用红十字标志
上一篇:
下一篇:
红十字博爱周|知识讲堂—关于国际人道法的那些事
(责任编辑:
)