通知公告

您现在的位置:首页 - 通知公告

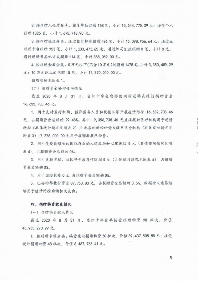
吉林省红十字会新型冠状病毒肺炎疫情防控社会捐赠款物收支情况审计报告

时间: 2026-03-05


吉林省红十字会新型冠状病毒肺炎疫情防控社会捐赠款物收支情况审计报告






详情表格请下载附件:

吉林省红十字会新型冠状病毒肺炎疫情防控社会捐赠款物收支情况审计报告.pdf



上一篇: 吉林省红十字会关于在2021年春节期间开展红十字志愿服务关爱行动的通知

下一篇: 中国红十字会总会关于表彰抗击新冠肺炎疫情先进集体、先进个人、优秀志愿者的决定中国红十字会总会关于抗击新型冠状病毒肺炎疫情先进集体、先进个人、优秀志愿者的决定

(责任编辑: