时政要闻

您现在的位置:首页 - 时政要闻

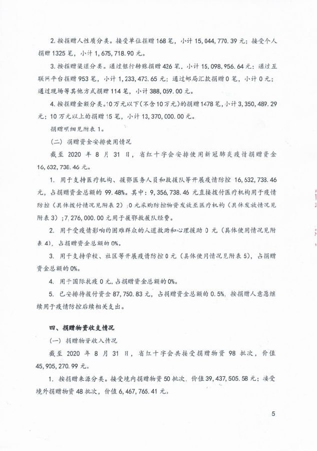
吉林省红十字会新型冠状病毒肺炎疫情防控社会捐赠款物收支情况审计报告

时间: 2020-12-23



吉林省红十字会新型冠状病毒肺炎疫情防控社会捐赠款物收支情况审计报告






详情表格请下载附件:

吉林省红十字会新型冠状病毒肺炎疫情防控社会捐赠款物收支情况审计报告.pdf



上一篇: 拳拳之心,暖暖真情——龙莎生物技术(吉林)有限公司向吉林省红十字会捐赠40万元医疗产品

下一篇: 今天,我们以国之名悼念逝者!不为延续仇恨,只为警醒:吾辈自强!

(责任编辑: